Blog featured image
Technology Blogs

React Native In-App Purchase In Android And IOS

Table of Content

What Is An In-App Purchase?

Buying additional content or services within the app is known as “in-app purchases.” An in-app purchase is any fee that is beyond the initial cost of downloading the application. In-app purchases give users any additional features in the application. Through in-app purchases, developers can provide their application for free, but then they can advertise feature unlocks, paid upgrades, or any special features or services within the app to users.

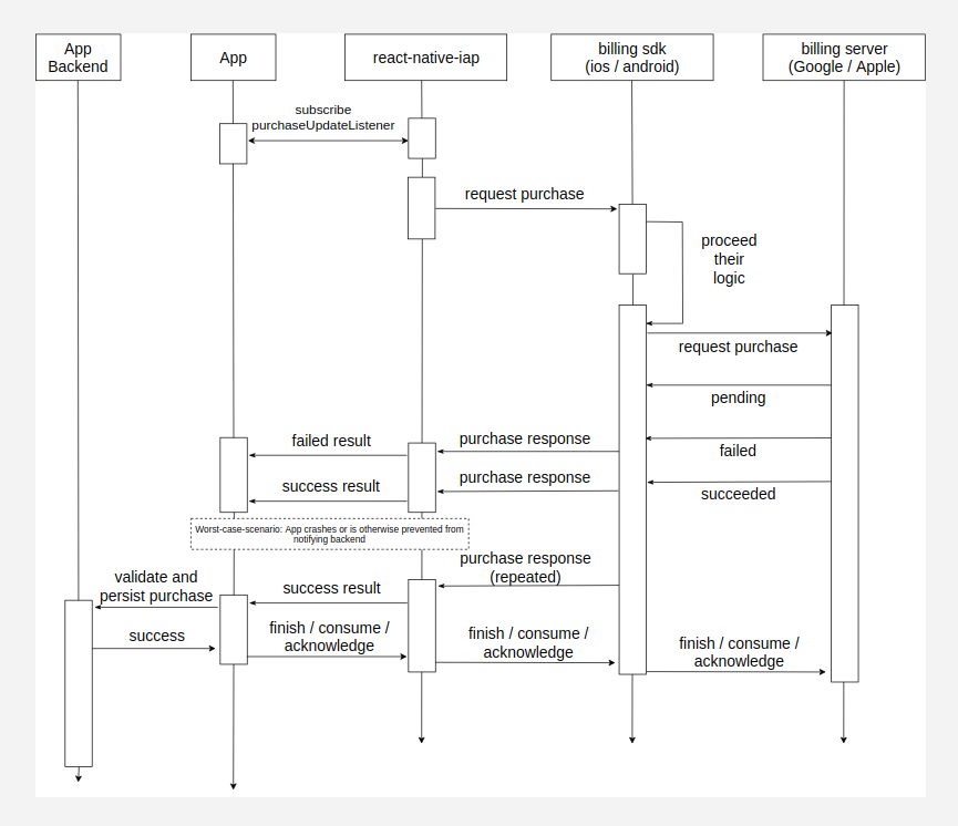
Working Of In-app Purchase In (Android & iOS)?

react native app

 

Types of In-App Purchases

  • Consumable

Consumable products are those which user need to buy repeatedly every time they want to use them and they cannot be used in the future for free. Consumable products may lose in case of reinstalling the app or changing the device. The user purchases the same item multiple times. Often they’re “used up” and bought again.

Example: Game, Health, Hints

  • Non-consumable

Non-consumable products are those that users can buy once and they can be used on an ongoing basis, for free. These products are retainable (continue to use) on reinstalling or changing devices. In case if the user loses their non-consumable item, they are able to download it again for free by using restore in-app purchases. The user buys this item once (and only once), then has access to the item forever.

Example: Updating the application to the pro version/ removing ads.

  • Non-renewing Subscriptions

Non-renewing subscriptions are used for a fixed period of time. These items have the option to purchase again when the period ends. They will not automatically be renewed on expiration, the user needs to manually renew a subscription after it’s expired.

  • Auto-renewing Subscriptions

Auto-renewing subscriptions can be bought for a specific period of time and they will automatically renew after the end of the subscription period. Auto-renewable subscriptions are an ongoing service. Auto-renewing subscriptions are accessible for a set period which make the user purchase a subscription to continue access.

Example: Subscribing to unlock an extra feature in an app for a month, etc

Prerequisites for In-App Purchase

    1. The developer should have iTunes Connect account for iOS and a Google Play Store Console account for Android.
    2. For Apple, it is required to fill out their Paid Applications contract.
    3. The developer should create one or more products in iTunes Connect for iOS and Google Play Store Console for Android.
    4. Set up a sandbox tester.
    5. Use the real device for testing.
    6. Add In-App purchase capabilities in Xcode.
    7. Create a developer account on Google Play Console.
    8. Activate a merchant account in your Google Play Console.

Guide: Create a payments profile – Play Console Help.

Steps to Integrate In-App Purchase

Configuration of in-app purchase on iTunes Connect(iOS)

1. Fill out the paid application contract

Login into your App Store Connect account and navigate to the “Agreements, Tax, and Banking” section. Here you can see the link from which you can request the paid applications contract at the top of the page. Request and fill out the form paid application contract. This step is very important before Apple will allow you to charge for in-app purchases. In-App Purchases will not work if any of the Contact, Banking, or Tax information is not filled.

App Store Connect account

2. Add products

Go to the “App Store Connect” account and then click on “My Apps”. Select your app. Then select “Feature” from the top menu list. Once you navigate to the features you can see the left-hand menu from which you have to select “In-App Purchases”.
App Store Connect account
Click on the add icon (+) near In-App Purchases to add the products. Now select the type of product(Consumable, Non-consumable, Non-renewing subscriptions, or Auto-renewing subscriptions) you want to create.

In-App Purchases
Enter a reference name that you can recognize easily and the product ID that we will use to get the products. Now select the price you want to charge for this specific product purchase. Save your products. And here we are done with the iOS configuration for an in-app purchase. Make sure you have added, In-App Purchase capabilities in Xcode, and your product status is Ready to Submit in-app store.

Hire React Native Developers To Enhance your Business

Configuration of in-app purchase on Google Play Store Console(Android)

1. Add billing permission and set up a merchant account

You need to generate a signed APK with billing permission

<uses-permission android:name="com.android.vending.BILLING"/>

in AndroidManifest.xml file. Before you start with In-App Purchase in android make sure to set up a merchant account in the google play console.

2. Add Products

Go to All Apps in the Google Play Store console and select your app. Once you navigate to your dashboard search for Products in the left-hand menu.
Here you can create your products by adding the product ID (can be the same as iOS), product name from which you can identify your product, description, and price of your product. Make sure what type of product you want and according to it create products in In-App Products or Subscription products.

In-app-product

 

Make sure the status of your products is Ready to Submit. And here we are done with the configuration.

Family sharing for apple In-App Purchase

Family sharing in In-App Purchase (iOS) is nothing but you can share your purchased product with 5 other family members without sharing your account details. Family Sharing gives access to amazing apple services which also includes App Store purchases. It can also help to locate each other’s missing devices.

To enable this you simply have to turn on family sharing in App Store.
Products

Payment Gateway v/s In-App Purchase

Payment gateways accept credit card payments by transferring money between your merchant account and a payment processor through a credit card processor.

Examples are PayPal and Stripe.

In-app purchasing is buying goods and services from your mobile application, for example as a smartphone or tablet. In-app purchases permit the developers to make their applications available for free. This lets the developer gain profit despite giving the basic app itself for free.

Example Code: Implementing In-App Purchase in React Native

Let’s see how to implement In-App purchases in React Native and how to test it in the above-mentioned article.

Let’s see the Demo

coma

Conclusion

Hope you like our in-depth article on React Native In-app purchases. You can Contact the Mindbowser team for your further queries.

This Blog was written by Mrunal Joshi, Love Kothari, Sayali Sonawane, Ashok Kumbhar. Members of Mindbowser mobility team and modified by Mindbowser Content team for publication purpose

Content Team

This blog is from Mindbowser‘s content team – a group of individuals coming together to create pieces that you may like. If you have feedback, please drop us a message on contact@mindbowser.com

Read More Similar Blogs

Let’s Transform
Healthcare,
Together.

Partner with us to design, build, and scale digital solutions that drive better outcomes.

Location

5900 Balcones Dr, Ste 100-7286, Austin, TX 78731, United States

Contact form